JAK 억제제 대비 안전성·효능 우수
[한스경제=김동주 기자] 신약개발기업 엔지켐생명과학은 신약후보물질 ‘EC-18’의 아토피 피부염 동물모델에서의 비임상 연구논문이 Scientific Reports에 등재됐다고 11일 밝혔다. Scientific Reports는 세계적인 국제학술지 네이처(Nature)의 온라인 오픈 액세스 저널로 자연과학 분야 SCI급 학술지다.
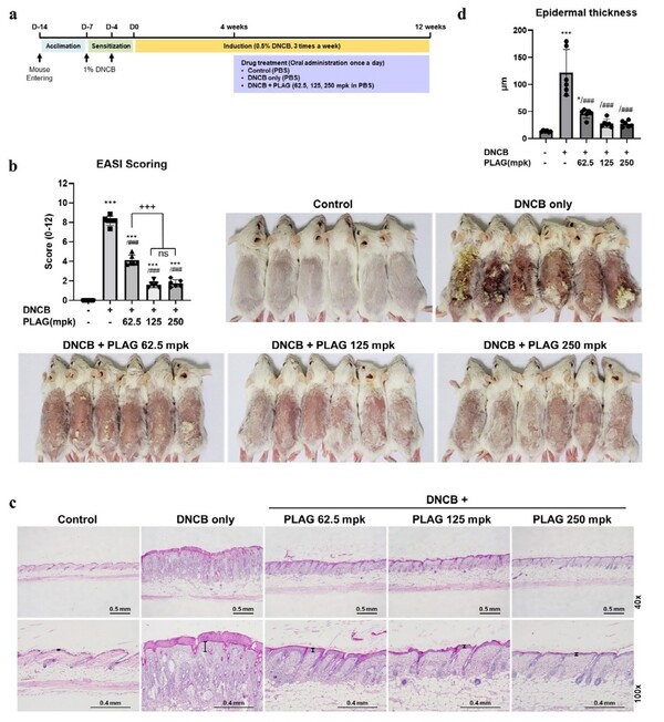
논문에 따르면 EC-18은 DNCB(2,4-dinitrochlorobenzene)로 아토피 피부염을 유도한 마우스 모델에서 아토피 피부염 중증도평가지표인 습진중증도평가지수 (EASI)를 유의미하게 감소시키고 과각화증(hyperplasia)에 의해 두꺼워진 표피를 개선시켰다.
특히 EC-18은 아토피 피부염 병변의 염증 반응에서 중요한 역할을 하는 염증세포 호산구(eosinophil)와 비만세포(mast cell)의 피부조직 내 침윤을 감소시켰으며 알러지 반응에 관여하는 아토피 피부염의 중요 진단지표인 혈청 내 IgE 수치를 대조군 수준으로 낮췄다.
일반적으로 아토피 피부염은 T-helper(Th) 1 세포와 Th2 세포 사이의 불균형으로 인해 Th2 면역반응이 증가하는 것으로 알려져 있는데 EC-18은 Th2 세포의 대표적 사이토카인인 IL-4, IL-13 수치를 대조군 수준으로 감소시키고 Th2의 반응을 억제해 Th1/Th2 면역반응의 균형을 회복시켰다.
또한 EC-18은 출시된 아토피 피부염 치료제 중 화이자의 경구용 JAK 억제제인 ‘아브로시티닙(Abrocitinib)’과의 비교 시험 결과에서도 아브로시티닙보다 유의미한 피부 개선 효능과 치료 효과를 보여줬다. 이번 연구로 EC-18은 JAK 억제제 대비 우수한 안전성과 효능을 보유한 치료후보물질임을 입증했다.
엔지켐생명과학은 해당 비임상 연구결과를 포함해 지난 7월 식품의약품안전처(MFDS)에 아토피 피부염 치료제 개발을 위한 임상2상 시험 계획(IND)을 신청한 바 있다.
엔지켐생명과학 신약개발연구소는 “이번 연구결과는 EC-18이 면역조절기능을 통해 아토피 피부염에서 발생하는 과민성 면역반응을 신속하게 완화해 증상을 효과적으로 개선할 수 있음을 나타낸다”며 “EC-18이 전세계적인 아토피 피부염의 미충족 의료 수요(unmet medical needs)를 해결할 수 있는 충분한 가능성을 가지고 있음을 시사한다”고 전했다.
김동주 기자 ed30109@sporbiz.co.kr



